名誉理事长:赵厚麟

  理事长:张云明

 副理事长:郑志明 余少华

      张延川 徐 坤

      李 峻 高同庆

      尹文凯 宋起柱

      龚 斌

  秘书长:张延川(兼)

 副秘书长:欧阳武 宋 彤

      文 剑

新闻发言人:文 剑

理事会监事会

秘书处工作委员会

专业委员会刊物编委会

地方通信学会

■ 您当前所在的位置:网站首页>>首页新闻>>通知公告

第七批通过信创数智技术服务能力一级评估单位公示

发布时间:2025年11月11日

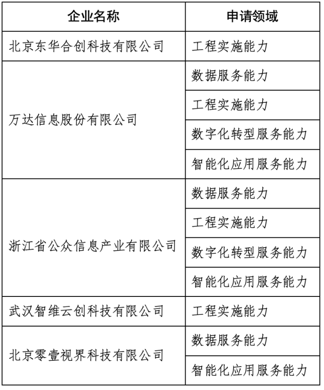
依据《信创数智技术服务能力基本要求及评价》标准以及中国通信学会信创技术专业委员会关于评估工作的管理规定,经评估机构评估、信创技术专业委员会专家复审,第七批共有5家单位通过信创数智技术服务能力一级评估,现予以公示,通过名单详见附件。

公示期:2025年11月11日至11月14日。

如有异议,请于公示期间反映情况。提出异议的单位须在书面材料上加盖本单位公章;提出异议的个人,须在书面材料上签署(不能打印)真实姓名。中国通信学会信创技术专业委员会将按规定对异议人身份予以保护。凡匿名异议不予受理。

联系人及电话:

刘老师 18600252009

李老师 17812051317

专委会邮箱:xcjs@china-cic.cn

附件:第七批通过信创数智技术服务能力一级评估的单位

中国通信学会信创技术专业委员会

2025年11月11日

 

附件:

第七批通过信创数智技术服务能力一级评估的单位

(排名不分先后)